Forget Me Not

PRODUCT STRATEGY / UX RESEARCH / INTERACTION DESIGN

A smart reminder app designed to reduce forgetfulness during everyday transitions without GPS tracking

Forget Me Not helps users remember essential items right before leaving a space. By combining time based reminders, simple checklists, and a door sensor, the app reduces cognitive load during one of the most error prone moments of the day.

DATE

January 2026 Conceptual UX Case Study

ROLE

UX / UI Designer, Interaction Designer, Product Strategist

DELIVERABLES

Reminder App, Door Sensor System

TOOLS

Figma, FigJam, Photoshop, Illustrator

01

{ THE CHALLENGE }

People often forget everyday essentials during rushed transitions out of a space. Existing solutions rely solely on notes, alarms, or GPS tracking, which fail to support users at the moment that matters most.

02

{ WHY THIS MATTERS }

Forgetting an item creates stress, delays, and unnecessary adjustments throughout the day. These moments compound mental load before the day even begins and throughout the day.

03

{ MY ROLE }

  • Product concept and UX strategy

  • Interaction design and user flows

  • UI design and prototyping in Figma

  • Onboarding, list management, and sensor experiences

UX/UI Designer

04

{ THE SOLUTION }

  • Create personalized reminder lists

  • Assign reminder times

  • Choose voice or text notifications

  • Link lists to a door motion sensor

  • Physically check off items before leaving

Forget Me Not allows users to:

The door motion sensor remains active within five minutes before, during, and after the scheduled reminder, ensuring alerts trigger even if a user leaves early or late.

05

{ RESEARCH & DISCOVERY }

Rather than heavy competitive analysis, this project focused on behavioral patterns.

  • Forgetfulness increases during context switches

  • Notification overload causes reminder fatigue

  • Users distrust constant location tracking

  • Physical confirmation improves memory recall

Key Research Insights:

These insights informed timing, interaction patterns, and privacy decisions.

06

{ PERSONAS }

To keep the product focused, two personas guided decisions:

• Leo, the Neurodivergent Student

Benefits from structure and reduced cognitive load

• Maya, the Busy Parent

Leaves home rushed and multitasking

07

{ KEY DESIGN DECISIONS }

Time Gated Sensor Triggers

The door sensor only activates during user defined reminder windows to prevent irrelevant notifications.

No GPS Tracking

Motion based triggers provide contextual awareness without surveillance

Inline Editing

List names, times, reminder types, and items are editable in context to reduce friction

Physical Checklists

Checkbox interactions allow users to confirm items before leaving, reinforcing memory and confidence

08

{ ONBOARDING }

Onboarding introduces the core value of Forget Me Not while giving users the option to start immediately or explore the app first. Users can set up their first list right away or skip onboarding and configure reminders later.

09

{ THE FORGET ME NOT EXPERIENCE }

Forget Me Not helps users prevent everyday forgetfulness through a smart reminder system that detects when they are leaving the home and delivers timely alerts without relying on GPS tracking.

Users Can:

  • Quickly view and edit reminder lists and door sensor status from the dashboard

  • Edit items within existing lists

  • Rename existing lists

  • Change the reminder time for existing lists

Dashboard Options

Edit Reminder List

Edit List Name

Edit Reminder Time

10

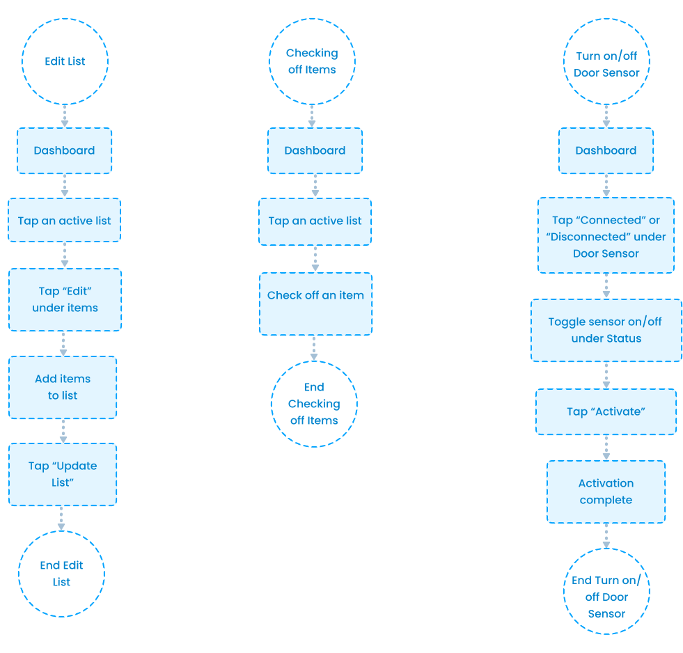
{ USER FLOWS }

I designed these flows to feel light and effortless, knowing that users often interact with Forget Me Not while rushed or distracted. Every step is intentional, so users can complete tasks quickly without needing to stop and think.

Key Flows Include:

  • Editing reminder lists

  • Checking off list items

  • Turning off/on door sensor

11

{ WIREFRAMES }

Low-fidelity wireframes helped validate hierarchy, reduce clutter, and test inline editing patterns.

12

{ FINAL UI & DESIGN RATIONALE }

Dashboard

  • Large greeting creates a warm, personal entry point

  • Primary list card is visually elevated to guide the user’s first action

  • Strong contrast on “Create New List” signals the main action

  • Door sensor is visually separated to communicate global system control

Checking Off Items

  • Checkboxes make completion clear at a glance

  • Immediate visual feedback reinforces progress

  • Large tap targets support quick, one-handed use

  • Minimal interaction keeps the flow effortless

Edit List

  • Inline editing keeps users in context while making changes

  • Lightweight item entry supports quick updates

  • Fixed “Update List” makes saving obvious

  • Fewer steps reduce friction for busy users

Turn On/Off Door Sensor

  • Single toggle makes sensor control instant

  • Clear on/off state reduces uncertainty

  • Global placement shows it affects all lists

  • Minimal actions keep control stress free

13

{ ACCESSIBILITY CONSIDERATIONS }

Accessible by Design

  • High contrast color choices support visibility in bright and low light environments

  • Large tap targets support one handed and rushed use

  • Status is communicated through text and icons, not color alone

  • Simple, plain language supports quick comprehension

  • Minimal screens reduce cognitive load for distracted users

14

{ EVALUATION & ITERATION }

This project is conceptual, so validation focused on self review, heuristic evaluation, and iterative refinement. Each core flow was walked through to identify friction, unclear labels, and unnecessary steps, then refined to feel fast and low effort.

Flows Reviewed

  • Create a reminder list

  • Edit an existing list

  • Check off items

  • Turn door sensor on/off

  • View door sensor status

15

{ REFLECTION }

What I Learned

  • Designing for forgetful and rushed users requires extreme simplicity

  • Small reductions in steps have a big impact on usability

  • Global controls reduce mental load compared to list-level settings

  • Calm visuals help users feel supported, not managed

  • Restraint can be as powerful as adding features

What I’d Improve Next

  • Test how well users notice and trust the door sensor

  • Validate reminder clarity during real exit moments

  • Explore different alert styles for varied attention needs